2. Add Two Numbers
Medium
You are given two non-empty linked lists representing two non-negative integers. The digits are stored in reverse order, and each of their nodes contains a single digit. Add the two numbers and return the sum as a linked list.
You may assume the two numbers do not contain any leading zero, except the number 0 itself.
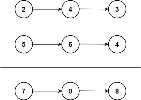
Example 1:

Input: l1 = [2,4,3], l2 = [5,6,4]
Output: [7,0,8]
Explanation: 342 + 465 = 807.Example 2:
Input: l1 = [0], l2 = [0]
Output: [0]Example 3:
Input: l1 = [9,9,9,9,9,9,9], l2 = [9,9,9,9]
Output: [8,9,9,9,0,0,0,1]
Constraints:
The number of nodes in each linked list is in the range
[1, 100].0 <= Node.val <= 9It is guaranteed that the list represents a number that does not have leading zeros.
Last updated