61. Rotate List
Medium
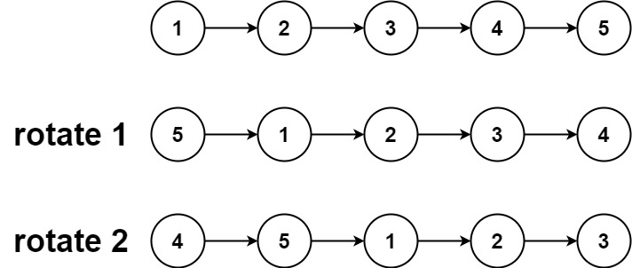
Given the head of a linked list, rotate the list to the right by k places.
Example 1:

Input: head = [1,2,3,4,5], k = 2
Output:
 [4,5,1,2,3]Example 2:

Input: head = [0,1,2], k = 4
Output:
 [2,0,1]
Constraints:
- The number of nodes in the list is in the range - [0, 500].
- -100 <= Node.val <= 100
- 0 <= k <= 2 * 109
Last updated